Sync Deal Associations
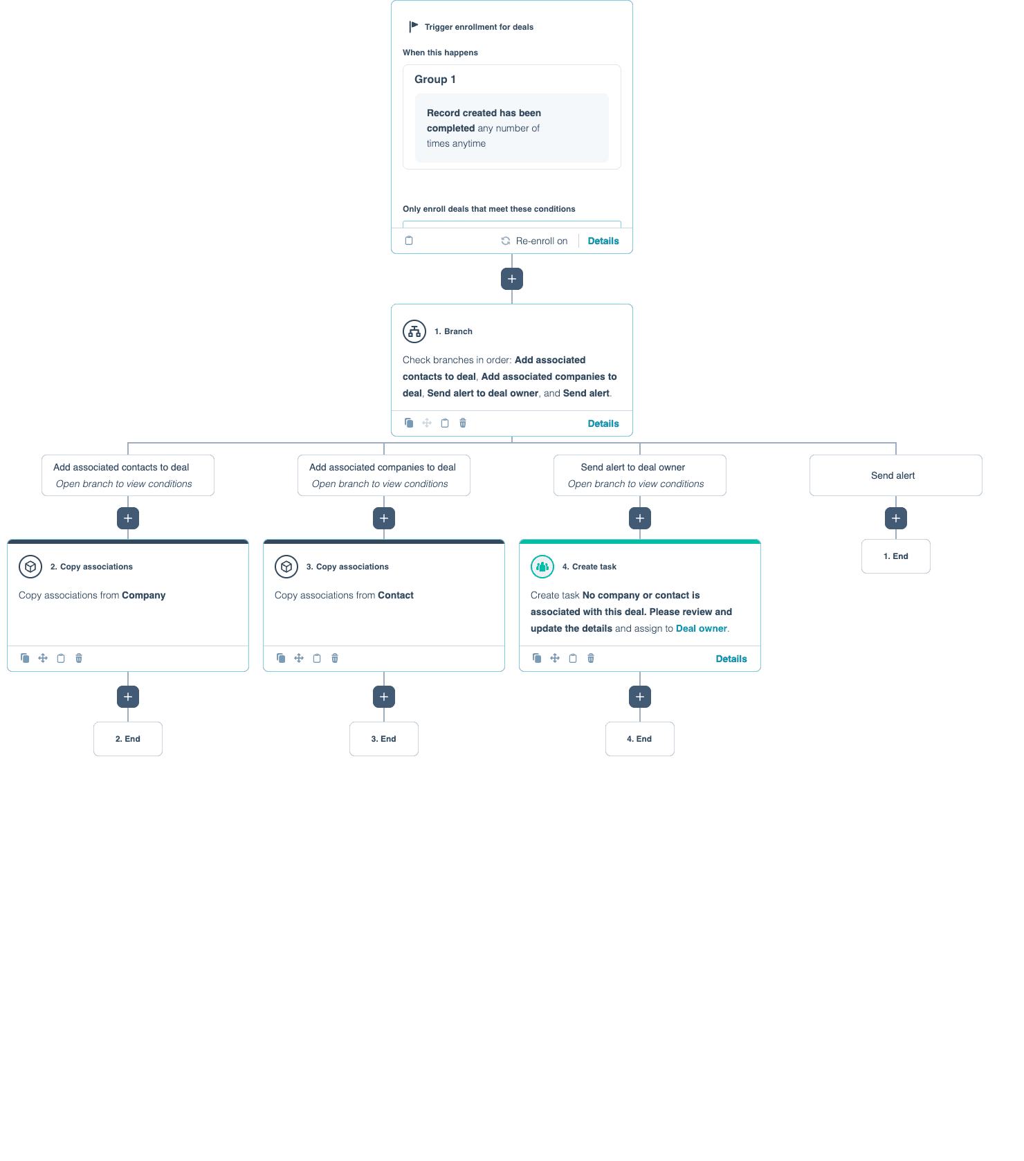
Alerts deal owners when deals lack associated contacts or companies, and automatically copies missing associations to ensure proper linking.

Description
Sends tasks to deal owners when deals have no associated contacts or companies, and copies missing associations to ensure deals are properly linked.
Categories
Sign in to install this workflow to your HubSpot portal.